澳门金沙娱乐直营赌场-澳门金沙城中心规模

河大新聞
HBU News
首頁 / 河大新聞 / 正文

河北大學成功獲批國家社會科學基金重大項目

發布時間:2024-12-19 10:55

近日,全國哲學社會科學工作辦公室公布了2024年度國家社科基金重大項目立項名單,河北大學金勝勇教授申報的《數智時代圖書館的統計和評價研究》(批準號:24&ZD325)成功獲批立項。

近年來,學校高度重視重大項目的培育與申報,圍繞重大項目申報組建團隊,加強支持力度,取得顯著效果。“十四五”以來河北大學共獲批國家社科類重大項目10項,提前超額完成“十四五”目標任務。

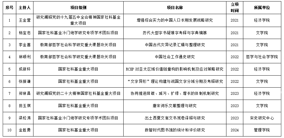
“十四五”以來河北大學獲批國家社科類重大項目一覽表

(哲學社會科學研究院、管理學院 供稿)

分享:
返回列表頁

本站不再支持您的瀏覽器,請使用360瀏覽器8及以上(極速模式)、IE10及以上、Chrome5、Safari6、Firefox 3.6及以上、 Opera 10.5及以上瀏覽器觀看。請升級您的瀏覽器到更高的版本以獲得更好的觀看效果。

香港六合彩总公司| 威尼斯人娱乐城佣金| 8彩娱乐| 百家乐官网娱乐分析软| 电投百家乐官网网站| 皇冠百家乐客户端皇冠| 百家乐双面数字筹码怎么出千| 新濠峰百家乐的玩法技巧和规则| 百家乐返点| 总统娱乐城| 百家乐筹码样式| 大发888冲值| 百家乐官网单人操作扫描道具 | 百家乐遥控洗牌器| 真人百家乐赌博| 百家乐官网投注心得和技巧 | 百家乐赌术大揭秘| 金宝博网址| 八卦与24山| 轮盘| 百家乐哪家有优惠| bet365开户| 百家乐视频看不到| 百家乐官网群html| 游戏厅百家乐官网技巧| 实战百家乐的玩法技巧和规则| 现金百家乐官网技巧| 大发888娱乐官方| 上海百家乐官网的玩法技巧和规则| 百家乐多少钱| 大玩家百家乐官网现金网| 百家乐赢家公式| 水果机游戏机| 百家乐获胜秘决| 网络棋牌频道| 永利高百家乐网址| 百家乐官网知敌便能制胜| 裕昌太阳城业主论坛| 做生意 风水| 百家乐官网知敌便能制胜| 大发888娱乐场下载iyou qrd|