近日,我校生命科學學院蛛形學研究團隊的張俊霞副教授在國際著名進化生物學刊物《Cladistics》上在線發表了題為“A novel probe set for the phylogenomics and evolution of RTA spiders”的研究論文。該研究中設計的UCE(超級保守元件)探針具有更多的基因位點和較高的捕獲效率,引領了重要的蜘蛛類群——RTA分支的系統學和進化分類研究。
這是我校首次以第一作者第一單位署名在該雜志上發表論文。《Cladistics》由The Wiley Hennig Society主辦,屬于進化生物學領域的頂級刊物之一,在國際所有進化生物學期刊中Cladistics排名第三。

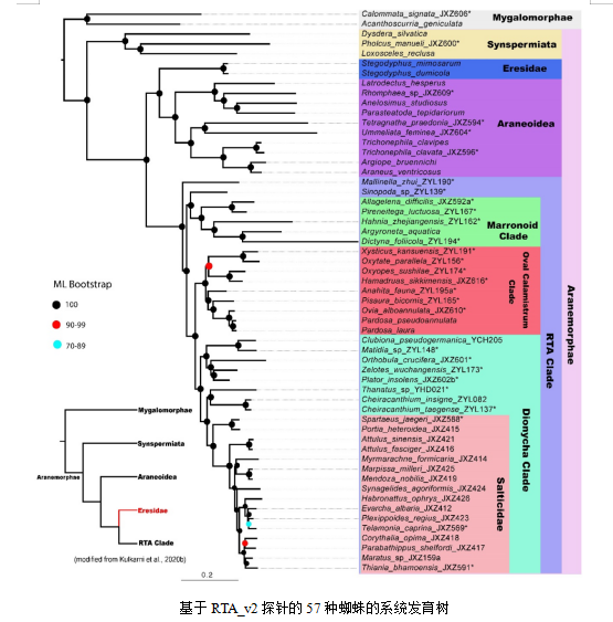
蜘蛛為陸地上多樣性最豐富的捕食性類群之一,是織網、性選擇和適應性進化研究的重要模型。RTA(脛節外側突)分支作為蜘蛛中的主要類群之一,其物種多樣性占蜘蛛的一半以上,是深入探究蜘蛛進化和多樣性的關鍵。為了更好地解析RTA分支復雜的系統演化關系,該項研究對15種RTA蜘蛛進行了全基因組測序,并利用8個參考基因組專門針對這一類群設計了UCE探針(RTA探針)用于系統發育基因組學研究。對所設計的探針進行了電腦模擬以及實驗室捕獲雙項測試,結果表明RTA探針的捕獲效率最高可達82%,其捕獲的位點數(~2597個UCEs)是蜘蛛目探針的2.5倍左右。利用RTA探針從57個物種獲得UCE數據并構建蜘蛛目和RTA分支主要譜系的系統演化關系,結果與其它系統發育基因組學研究結果基本一致。因此,該套探針的發表將進一步推動重建RTA分支以及蜘蛛目生命之樹的研究進程。

張俊霞博士2012年博士畢業于加拿大不列顛哥倫比亞大學,2013–2018年在美國加州大學河濱分校從事博士后研究和工作,一直從事蛛形動物和部分昆蟲的系統發育基因組學和生物地理學研究。2019年引進我校,目前是生命科學學院副教授。目前已在Cladistics、Systematic Entomology、Molecular Phylogenetics and Evolution等國際知名刊物上發表研究論文60篇,參編專著4部;發表蜘蛛目20新屬,200余新種。主持或作為項目組主要成員參與6項國家級(中國、加拿大、美國)自然科學基金項目。日前張俊霞副教授剛剛獲得2022年度“燕趙友誼獎”——河北省人民政府授予外國專家的最高榮譽獎項。
該研究得到了國家自然科學基金項目(32070422)、河北大學高層次人才科研啟動項目(521000981324)和河北大學生命科學與綠色發展研究院的資助。
論文鏈接:https://doi:10.1111/cla.12523
(生命科學學院、科學技術處供稿)